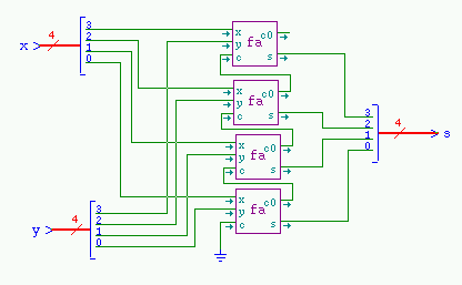
The final version of the three input adder