Boolean Expressions
- Boolean algebra was invented by George Bool
- Built from the operations (and, or not)
- aandb, (ab)
- aor b, (a+b)
- not a , a'
- truth table
- Give truth table for f(x,y,z) = xy + xz' + x'yz
- In general, we will work the other way, given a truth table
find the function.
- Properties
- 1a = a, 0+a = a
- 0a = 0, 1+a = 1
- aa = a, a+a = a
- aa' = 0, a+a' = 1
- ab = ba, a+b = b+a
- (ab)c = a(bc), (a+b)+c = a + (b+c)
- a(b+c) = ab + ac
- (ab)' = a'+b', (a+b)' = a'b' (demorgans law)
- (a')' = a
- Use a truth table to prove one form of demorgan's law
- Use a truth table to disprove (ab)' = a'b'
- Given an expression, it is often desirable to simplify that expression
- F(x,y,z) = xyz + xyz'+x'y, simplify
- Truth tables and functions are in some way equivilent.
- All boolean expressions can be represented as a sum of products
- t1 + t2 + t3 + ... + tn
- We will take advantage of this later on.
Basic Gates
- Combinational Circuits
- Sequential Circuits
- Look at and, or not in tkgate.
- xor, ab'+a'b
- universial gates
- nand, nor, not
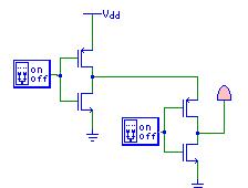
- Derived in terms of transistors
- not
- nor
- Three and more input gates can be formed as well
- the tkgate file
- Gate delay
- not is almost free
- and and or are the basic unit of time
- xor is more complex
- Show probes, and timing in tkgate
- Show shortcut for negation
- Show circuit for x+y'z