Homework 5
When you complete this homework you should
- Be able to build a circuit to solve a problem.
- Demonstrate your ability to ability to create CPU components.
- [1 points] Do Problem B.4 page B-80
- [4 points] Create a circuit to test DeMorgan's laws.
To do this:
- Develop a circuit for each side of the equation.
- Provide the same input to each circuit
- Develop a difference circuit which takes two inputs and produces a 1 if the inputs are the same and a 0 if the outputs are different.
- Use the output from the two DeMorgan's circuits as the input to the difference circuit.
- Check all possible inputs to show that DeMorgan's law is true.
- [4 points] You have decided that the process of checking all possible inputs to a circuit is too tedious, so you are determined to implement a circuit test driver. Design and implement a circuit which will step through all possible values to a two input circuit. Use this circuit to drive the full circuit developed above (ie replace the input switches with your tester circuit) . Hint, you may need a clock (or at least a switch to act as a clock) and some memory to accomplish this task.
- [6 points] Do B.11 page B-81. Expand your test driver from question 3 to drive these four circuits.
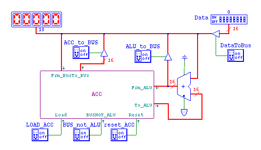
- [4 points] The WOMBAT register file contains a single register. The interface to this module consists of:
- A 16 bit output to the bus
- A 16 bit input from the bus
- A 16 bit output wired directly to one input port of the ALU
- A 16 bit input wired directly to the output of the ALU
- A 1 bit LOAD_ACC line, which loads the accumulator when raised from low to high.
- A 1 bit BUS/ALU line, which selects the data source for the ACC. If this data on this line is low, the data source for ACC is the ALU, if the data on this line is high, the data source for the ACC is the BUS.
- A 1 bit reset line.
For this problem
- Identify the WOMBAT instructions that use the ACC and describe actions needed by each. You may want to group the instructions into sets with common needs and describe the action for those sets.
- For each instruction, or set of instructions above, describe the settings needed in the above diagram to accomplish these actions.
- [6 points] Implement the Accumulator as described above in this circuit.
Submission
Any answers requiring written solutions should be typed in a document preperation system.
Both the TK-Gate files and the written document should be mailed to your instructor as attachments. Please make sure you indicate that this is homework 5 for computer architecture in the subject line of your message.